Một trong số các linh kiện của tủ lạnh thường xuyên bị hỏng đó là sò lạnh trong hệ thống xả tuyết của tủ lạnh, vậy cấu tạo nó như thế nào, hoạt động ra sao, giá thành của từng sản phẩm…Hôm nay dịch vụ sửa tủ lạnh sẽ chia sẻ cùng các bạn ku casino - kỹ thuật cấu tạo và chức năng của hệ thống xả đá của tủ lạnh quạt gió.
MỜI BẠN ĐỌC THAM KHẢO
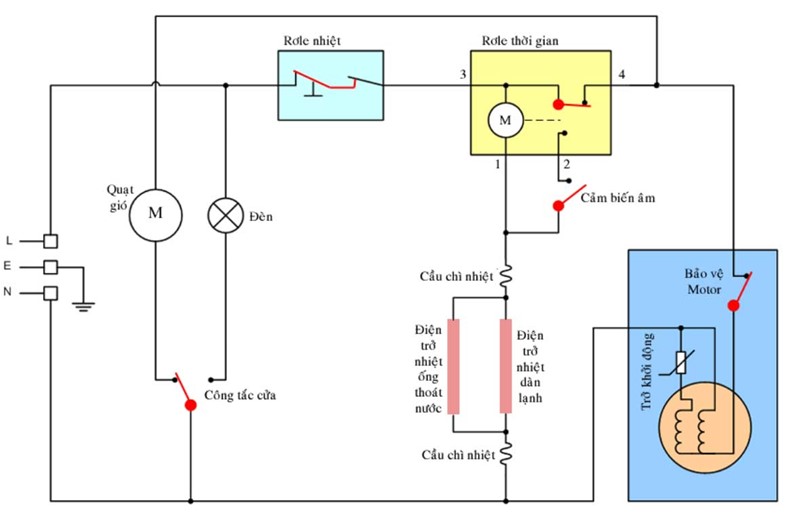
Tải sơ đồ điện tủ lạnh các hãng tại đây
Cấu tạo và cách thức hoạt động của cảm biến âm tủ lạnh ( sò lạnh)


Sò lạnh ( cảm biên âm)

Sò lạnh là cách gọi mà ku casino - điện lạnh hay dùng thực chất là rờ le xả tuyết nó thường nằm ở phía sau ngăn đá của tủ lạnh, sò lạnh phải được kẹp vào dàn lạnh để phát hiện lớp tuyết phủ đầy trên dàn lạnh. Ở nhiệt độ bình thường thì tiếp điểm sò lạnh thường hở (nếu dùng VOM đo thì không thấy điện trở), tiếp điểm sò lạnh chỉ đóng khi đạt nhiệt độ âm. Mục đích của sò lạnh là để đảm bảo thanh điện trở xả tuyết hoạt động khi có tuyết phủ đầy dàn lạnh nhằm loại bỏ tình huống điện trở đốt nóng dàn lạnh khi không cần thiết (không có tuyết trên dàn lạnh nhưng thanh điện trở đốt nóng vẫn hoạt động). Khi sò lạnh hư, nó sẽ ngăn cản thanh điện trở đốt nóng hoạt động khi cần thiết, hoặc nó sẽ không ngăn cản thanh điện trở đốt nóng hoạt động khi tuyết phủ lên dàn lạnh.
Sơ đồ mạch điện cảm biến âm (sò lạnh) mở tiêp điểm

Sơ đồ mạch điện khi cảm biến âm đóng tiếp điểm

Hệ thống xả tuyết tủ lạnh thường bao gồm: Timer hẹn giờ, sò lạnh, điện trở xả đá nên khi bị hỏng 1 trong số các thiết bị trên nhân viên kỹ thuật điện lạnh thường thay thế nguyên bộ để đảm bảo tính hoạt động chính xác của thiết bị.
Giá thành của hệ thống xả tuyết còn tuỳ thuộc vào hãng tủ lạnh, quý khách vui lòng liên hệ với chúng tôi để được tư vấn sửa chữa
Rơ le thời gian (timer xả đá)
Chức năng timer xả đá
Timer hẹn thời gian xả tuyết là một trong những bộ phận quan trọng nhất của tủ lạnh. Nếu timer hoạt động không chính xác thì tủ lạnh sẽ không lạnh bình thường. Timer kiểm soát quá trình làm nóng xả tuyết và quá trình làm lạnh của tủ lạnh. Timer làm việc theo chu trình hoặc liên tục tùy theo model và nhà sản xuất. Timer định trước quá trình làm lạnh và làm nóng xả tuyết, cho phép hệ thống xả tuyết để đẩm bảo thủ lạnh luôn giữ nhiệt độ thích hợp. Nếu timer hỏng, nó sẽ không định trước thời gian xả tuyết dẫn đến tủ lạnh không lạnh hoặc dàn lạnh bị đông đá.

Timer có chức năng ngắt điện vào máy nén và cấp điện cho hệ thống điện trở xả đá để tẩy tuyết dàn lạnh. Tùy theo cấu tạo của timer, thời gian xả đá có thể 6h, 8h, 12h, 24h (thông thường ở Việt Nam lạnh lạnh dùng timer 8h). Thời gian xả đá từ từ 18 - 30 phút.
Phương pháp kiểm tra
Chân 1 và 3 là chân cuộn dây. Để đồng hồ thang đo điện trở và đo giữa chân 1 & 3. Giá trị điện trở thông thường khoảng 10K.
Từ từ xoay trục của timer cho đến khi nghe tiếng “klick” đơn (tiếng thứ nhất) và đo điên trở giữa chân 3 & 2 (là tiếp điểm cấp nguồn cho hệ thống điện trở xả đá). Điện trở khoảng vài ohm
Tiếp tục xoay nhẹ trục cho đến khi nghe tiếng “click” thứ 2 và đo điên trở giữa chân 3 & 4 (là tiếp điểm cấp nguồn cho máy nén). Điện trở khoảng vài ohm
nguồn st :/

.jpg)

